Políticas de la Biblioteca Digital de Bogotá
Objeto
La Biblioteca Digital de Bogotá tiene la necesidad de consolidar un documento con las políticas y protocolos de acceso, uso, desarrollo y apropiación de sus contenidos. El objetivo es aplicar metodologías (de investigación y colaboración) que permitan recoger insumos para la escritura del documento y su posterior socialización con los usuarios de BibloRed y la ciudadanía. Todo ello, entendido como un marco estratégico, para su entrada en operación durante 2019, en los siguientes aspectos:
- Manejo y uso del sistema - procedimientos e instrumentos
- Contenidos y temáticas
- Línea editorial
- Diseño de servicios digitales para
- investigadores
- lectores
- ciudadanía
- emprendedores
Políticas de servicio
La Biblioteca Digital de Bogotá es un canal de acceso sencillo y directo a información valorada y de calidad y un espacio de encuentro ciudadano en torno al conocimiento, la cultura y, en general, los temas de interés de la ciudadanía. La Biblioteca Digital de Bogotá permite búsquedas únicas de recursos digitales y físicos de BibloRed así como recursos digitales de entidades que producen información valiosa sobre Bogotá.
Esta biblioteca digital es también un espacio para el aprendizaje, el intercambio de conocimiento, la colaboración y la creación. Por tanto, ofrece servicios virtuales que tienen como propósito brindar acompañamiento remoto al usuario, canales de formación y catalogación, y mecanismos participativos que permitan la recolección, evaluación, curaduría y despliegue de contenidos producidos descentralizadamente.
La Biblioteca Digital de Bogotá hace parte de la Red Distrital de Bibliotecas Públicas de Bogotá - BibloRed, una red de 23 bibliotecas que emplea cientos de bibliotecarios, promotores y mediadores para la atención de la ciudadanía. Por ese motivo, la Biblioteca Digital de Bogotá se articula y transforma con la plataforma física y social de BibloRed, ofreciendo servicios innovadores presenciales y virtuales que fomenten el aprendizaje, la interacción social, el acceso a la cultura, el conocimiento, el esparcimiento, la inclusión digital, garantizando la cobertura de derechos cívicos tanto los espacios físicos de la red de bibliotecas como en el entorno digital.
Sobre los perfiles de usuarios y sus responsabilidades
La Biblioteca Digital de Bogotá como un espacio que posibilita el acercamiento ciudadano a los libros, la escritura, la cultura, la investigación, la ciencia, la tecnología y la innovación; busca a través de su plataforma digital garantizar mecanismos efectivos de participación de la ciudadanía en estas áreas, por medio del acceso a distintas colecciones digitales, bases de datos servicios virtuales, espacios de participación, formación y divulgación de contenidos digitales.
El acceso y uso de los recursos digitales a los que las personas podrán acceder a través de la Biblioteca Digital de Bogotá está mediado por las disposiciones técnicas y legales de distintos colaboradores, entre ellos: instituciones públicas, privadas y proveedores de servicios digitales. Los contenidos disponibles en la Biblioteca Digital de Bogotá recopilan fuentes de acceso público, así como fuentes licenciadas a las que se puede acceder, a través del registro como usuario de la Red Distrital de Bibliotecas Públicas - BibloRed.
Los usos dispuestos por la Biblioteca Digital de Bogotá para todos sus públicos, a los que pueden acceder de manera total, previo registro, garantizan una participación en la construcción de conocimientos y experiencias lectoras que fomenten la exploración a través de colecciones integradas a la Biblioteca Digital de Bogotá, documentos en distintos formatos, la creación de colecciones especializadas y el acceso a exhibiciones con contenidos curados por expertos en distintas áreas del conocimiento.
Las vías para interactuar con la Biblioteca Digital de Bogotá está mediada por distintos perfiles de usuario, que abordan capas internas y externas de las herramientas tecnológicas que soportan su funcionamiento.
Perfiles de usuario
- Super administrador: este perfil de usuario cuenta con la totalidad de los privilegios de uso de la plataforma. Entre ellos se encuentra la creación de perfiles, colecciones individuales y colaborativas, asignación de campos de equivalencias entre los datos colectados, agregar y administrar fuentes de datos, agregar y administrar sets de datos, crear exhibiciones, crear y editar reseñas, usar la herramienta de cosechamiento.
- Administrador: del mismo modo que el Super administrador, este perfil puede encargarse de la administración total de las funcionalidades de la herramienta, mencionadas previamente.
- Soporte: por sus características este perfil comparte, al igual que el perfil de Administrador, la totalidad de funcionalidades de la plataforma, con el objetivo de comprobar y mantener el buen funcionamiento técnico de la Biblioteca Digital de Bogotá.
- Cosechador: los atributos asignados a este perfil corresponden con las operaciones relacionadas con la recolección de datos que realiza la herramienta. Sus permisos corresponden con la creación y compilación de datos de colecciones institucionales, establecer equivalencias entre los datos de los recursos de contenidos, la agregación de fuente de datos y sets de datos. Los perfiles de Cosechador son asignados y habilitados por el Administrador o Super administrador.
- Curador: el perfil de curador se ocupa únicamente de la creación y edición de las Exhibiciones que se presentan en la Biblioteca Digital de Bogotá, así mismo, puede posicionar exhibiciones como “destacadas” en la página de Home de la plataforma. Los perfiles de Curador son asignados y habilitados por el Administrador o Super administrador.
- Creador: este perfil se encarga de la selección, descripción y publicación de las Colecciones institucionales, que ya han sido incluidas por perfiles como el de Cosechador. Los perfiles de Creador son asignados y habilitados por el Administrador o Super administrador.
- Reseñador: el perfil de Reseñador se encarga de la elaboración y publicación de contenidos tipo texto relacionados a los contenidos disponibles en la Biblioteca digital de Bogotá. Los perfiles de Reseñador son asignados y habilitados por el Administrador o Super administrador.
- Usuario: es quien accede a los documentos organizados y publicados en la Biblioteca Digital de Bogotá. Este perfil es el que se le asigna a cualquier persona que ha realizado el proceso de registro en la plataforma o en los servicios de la Red Distrital de Bibliotecas Públicas, BibloRed, y que por este proceso cuenta con un perfil único. Adicionalmente, puede crear y gestionar colecciones personales y colaborativas, agregando ítems a cada una de estas categorías o, en el caso de las colecciones colaborativas, autorizar o denegar la posibilidad de edición a otros usuarios de la plataforma.
Para el correcto funcionamiento y el cumplimiento del propósito de la Biblioteca Digital de Bogotá, la asignación de perfiles debe contemplar la integración de distintas áreas de Red Distrital de Bibliotecas Públicas, BibloRed. Entre las áreas identificadas se encuentra el Centro de Soporte Tecnológico - CST, el área de Divulgación y Comunicaciones, el área de Servicios y la Escuela de Mediadores. La interacción entre cada una de estas áreas, a través del eje Biblioteca Digital de Bogotá, deben garantizar el correcto cumplimiento de los objetivos frente al acceso y uso de los servicios virtuales dispuestos a los públicos de esta plataforma y sus relaciones con la oferta cultural y formativa que tradicionalmente se han dispuesto a las personas en las plantas físicas de BibloRed.
Responsabilidades de usuario
- El acceso y uso pleno de la Biblioteca Digital de Bogotá implica el registro obligatorio, según las las especificaciones que la Red Distrital de Bibliotecas Públicas - BibloRed dispongan para tal fin.
- El uso de la Biblioteca Digital de Bogotá implica la adhesión a los términos y condiciones de uso de la Red Distrital de Bibliotecas Públicas - BibloRed.
- Los usuarios registrados deben responder con datos verídicos frente al registro en la Biblioteca Digital de Bogotá, y las actualizaciones que deban realizar, mientras las personas mantengan un uso activo de la plataforma.
- Es responsabilidad del usuario mantener la confidencialidad de la contraseña asignada para el ingreso y uso de la Biblioteca Digital de Bogotá.
- Por medio de la Biblioteca Digital de Bogotá los usuarios tendrán acceso a contenidos sin restricciones de uso y contenidos licenciados por proveedores de la Red Distrital de Bibliotecas Públicas - Biblored, para el disfrute de sus públicos, por lo tanto los usuarios de la plataforma no tienen ningún derecho de propiedad intelectual sobre los mismos.
- La Biblioteca Digital de Bogotá proporciona secciones que pueden ser modificadas por sus usuarios, por lo tanto el usuario es responsable de los contenidos que utilice, así como de todos los actos que ocurran a través del uso de su cuenta personal.
- Es responsabilidad del usuario actuar de manera cordial y con una conducta apropiada en su vocabulario y normas básicas de convivencia en cualquier interacción que pueda generarse con los demás usuarios de la plataforma.
Obtenido de «http://intranet.biblored.net/biblo-wiki/index.php?title=Políticas_de_la_Biblioteca_Digital_de_Bogotá&oldid=847463
Sobre los contenidos
Fuentes de información
La Biblioteca Digital de Bogotá en colaboración con distintas instituciones, de orden local y nacional, se encarga de poner en diálogo las colecciones con el fin de realizar medio de acceso a la información de tipo educativa, cultural y científica que se produce en Bogotá. La selección e integración de los contenidos de las fuentes de información que acoge la Biblioteca Digital de Bogotá, se realiza previa consulta, a partir de la identificación de obras de interés público, se establece un acuerdo entre ambas partes para la agrupación, cosechamiento de datos y posterior recuperación y previsualización en la información a través de la Biblioteca Digital de Bogotá.
La vinculación de las fuentes de información al proyecto de Biblioteca Digital de Bogotá se encuentra mediado por las autorizaciones expresas de los titulares de los contenidos para ser cosechados y presentados en la plataforma de la Biblioteca Digital de Bogotá, aspectos detallados en el capítulo 3 sobre los aspectos legales.
Por otra parte, y adicional a los acuerdos establecidos entre las fuentes de información y la Biblioteca Digital de Bogotá, cada fuente de información debe contar con una infraestructura tecnológica interoperable, un esquema de metadatos y un sistema de organización de conocimiento para sus contenidos. Los detalles se especifican en el punto 4 de este documento.
Los contenidos que se mostrarán desde la Biblioteca Digital de Bogotá provienen de las entidades aliadas, las cuales denominaremos fuentes externas, y las Colecciones digitales de la Red Distrital de Bibliotecas Públicas del Distrito, BibloRed.
Fuentes externas
Las fuentes de información externas, que alimentan los contenidos que se presentan en la Biblioteca Digital de Bogotá, corresponden con las Unidades Digitales de Información, bases de datos u otras formas de almacenamiento de contenidos digitales de entidades distritales o de carácter nacional cuya actividad y producción de información esté ligada a la historia, cultura, ciencia, arte y otras producciones sobre Bogotá y sus habitantes.
Estas entidades, por iniciativa propia o por curaduría y selección de la Biblioteca Digital de Bogotá, pueden postularse a ser aliados para ofrecer acceso a sus recursos digitales, que hayan identificado de interés para los públicos de la Biblioteca Digital. La forma de vincularse al proyecto parte de un acuerdo de voluntades, posterior a la identificación de colecciones documentales y colecciones de datos, la verificación de las posibilidades de uso de los recursos frente a la legislación vigente de propiedad intelectual y derecho de autor, así como los medios tecnológicos que posibiliten la interconexión y recuperación de información desde la Biblioteca Digital de Bogotá.
Colecciones Digitales de la Red Distrital de Bibliotecas Públicas - BibloRed
Las Colecciones digitales son una plataforma que contiene distintos recursos generados por la Red Distrital de Bibliotecas Públicas - BibloRed, entre ellos exhibiciones temáticas, colecciones de literatura bogotana, recopilaciones de memorias locales, recursos para la promoción de lectura, escritura y oralidad desde las bibliotecas e información y promoción de la red de bibliotecas públicas de Bogotá.
Las colecciones que se encuentran en este repositorio por tener dos tipos de contenidos, en primer lugar se encuentran los contenidos que son una compilación de narrativas e historias sobre la historia de Bogotá y sus habitantes, representados en textos literarios, epistolares, fotografías, vídeos y audios. Cada uno de estos registros son un testimonio de los procesos históricos de Bogotá y la configuración de sus ciudadanías. Se caracterizan por contar con la participación ciudadana para su elaboración.
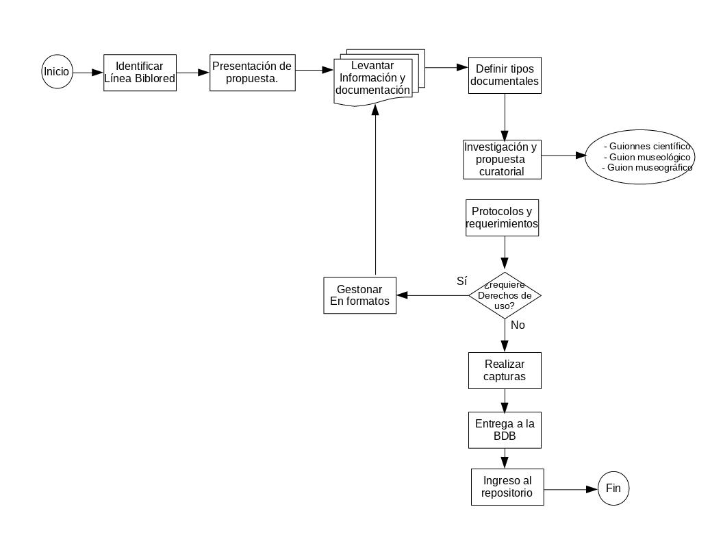
Por otra parte, se encuentran los contenidos que se generan desde BibloRed y tiene la función de comunicar acciones bibliotecarias que se realizan desde sus líneas de trabajo: Ciencia Arte y Cultura, Espacios Creativos y Lectura, Escritura y Oralidad. Se destacan contenidos como investigaciones sobre la promoción de la lectura y la escritura, recursos de apoyo para la mediación en bibliotecas, documentos guía y metodológico, así como documentos relacionados con la creación de programas y espacios de trabajo para la divulgación y fortalecimiento de las bibliotecas públicas de Bogotá.
Este segundo grupo de contenidos es producido en el marco de la acción bibliotecaria de la Red. Esto es, su producción está articulada con los procesos de formación, formación y divulgación de BibloRed. En el siguiente enlace se puede consultar una infografía que ilustra este proceso:
Colecciones individuales y Colecciones colaborativas
Las colecciones individuales y las colecciones colaborativas son conjuntos de registros, que se han cosechado de las entidades aliadas, y se recuperan a través de la Biblioteca Digital de Bogotá, que cualquier persona puede compilar agrupar previo registro y creación de un perfil de usuario (Ver título 1 de este documento).
Cada usuario registrado tiene la posibilidad de crear colecciones individuales, que solamente podrán ser consultadas a través de los perfiles únicos de usuario, y que compilan los recursos de interés de las distintas fuentes de información que provee la Biblioteca Digital de Bogotá.
Las colecciones colaborativas son conjuntos de datos que pueden ser publicados, compartidos y alimentados entre distintos usuarios registrados en la Biblioteca Digital de Bogotá. La selección de las temáticas y registros asociados a estas colecciones se definen por el usuario que cree la colección y el grupo de usuarios con acceso a incluir nuevos contenidos, los cuales se limitan a los registros disponibles en la Biblioteca Digital de Bogotá y las fuentes de información que la conforman.
La posibilidad de intervención de los contenidos está delimitada a la asignación de un título, una descripción de y una imagen alusiva a la colección creada. Este contenido deberá respetar las normas de propiedad intelectual y derecho de autor (Ver título 4 de este documento), por lo que la Biblioteca Digital de Bogotá y la Red Distrital de Bibliotecas Públicas - BibloRed, no se responsabilizará de las acciones que realicen los usuarios frente a los contenidos que podrán incluir en esta sección. Los contenidos que conforman cada una de las colecciones, está enmarcado en los acuerdos y revisiones frente al uso de datos entre la Biblioteca Digital de Bogotá y las entidades aliadas.
Exposiciones
Las Exhibiciones son contenidos creados por expertos, identificados por la Biblioteca Digital de Bogotá, los cuales elaborarán curadurías de contenidos temático, a partir de los recursos disponibles en Colecciones digitales que contiene la Biblioteca Digital de Bogotá y se presentan de manera periódica en la plataforma. Estos contenidos agregan valor narrativo o investigativo a través de nuevos contenidos, como textos explicativos, académicos o curatoriales.
En este sentido las Exhibiciones cumplen una función de divulgación de las colecciones existentes en la Biblioteca Digital de Bogotá, al invitar a quienes las consultan a explorar los recursos, fomentando la investigación, apropiación y exploración de los recursos estructurados en esta plataforma digital.
Aspectos legales
La Biblioteca Digital de Bogotá a través de sus recursos busca potenciar la promoción de la lectura, al escritura y la creación. Las facilidades de consulta que provee su ambiente digital permiten acceder a cientos de contenidos de manera libre y en distintos formatos.
Al utilizar la plataforma de la Biblioteca Digital de Bogotá (en adelante BDB) usted acepta los términos y condiciones de uso aquí descritos para la consulta de metadatos y la visualización de contenidos digitales a través del agregador de contenidos de la BDB.
La plataforma de la BDB es un agregador de contenidos. Esto quiere decir que los contenidos que se visualizan no se encuentran alojados en la plataforma web de la BDB y que, por lo tanto, el uso de estos contenidos se define por los términos y condiciones de uso que determinen los titulares de los derechos patrimoniales en la plataforma de alojamiento que corresponda.
Es posible que los términos y condiciones de uso proveídos por las fuentes de información que tienen a su cargo la gestión de los derechos patrimoniales de autor como de la BDB, se modifiquen en cualquier momento. Es recomendable que cada vez que vaya a usar contenido revise la información asociada a los usos permitidos en materia de derecho de autor de dicho contenido específico.
La BDB actúa de buena fe al momento de ofrecer acceso a contenidos alojados en bases de datos de las fuentes de información. La BDB manifiesta que los datos e información divulgados a través de su plataforma son ofrecidos tal y como son suministrados por las fuentes de información, por tanto corresponde a las personas usuarias determinar la forma de su uso y la propia pertinencia del mismo.
Contribución de las fuentes de información
Las fuentes de información sin entidades con las cuales la Biblioteca Digital de Bogotá suscribe un acuerdo para facilitar el acceso a contenidos, a través de su agregador, para la consulta y disfrute de los contenidos, que estas entidades aloja, por parte las personas.
Al momento de contribuir con los metadatos de sus contenidos al agregador de contenido de la BDB, las fuentes de información autorizan expresamente a la BDB a divulgar esos metadatos que estarán públicos en su plataforma de acuerdo con los términos fijados en los acuerdos realizados entre ambas partes, contratos de licencia o la herramienta jurídica correspondiente.
Estos metadatos serán utilizados para facilitar la experiencia en la plataforma web por parte de quienes usan las funcionalidades de la BDB y hace parte de los contenidos que las diferentes fuentes de información entregan para este fin.
Contribución de las personas a la Biblioteca Digital de Bogotá
Las personas que usan la BDB pueden contribuir al menos en dos modalidades:
- A partir de la interacción directa:
La plataforma de la BDB permite un nivel de interacción de las personas usuarias que se materializa en diferentes acciones, como la creación de colecciones en el espacio de la Biblioteca Digital de Bogotá, la creación de perfiles donde se pueden subir fotos o pequeños textos. Las personas usuarias al participar en estos espacios están contribuyendo a espacios colaborativos que privilegian este aspecto, por lo tanto:
- La BDB no tiene ningún interés en reclamar derechos sobre estas contribuciones y reconoce las mismas en cabeza de las personas usuarias que hagan los aportes.
- Para mantener el carácter colaborativo de estos espacios, toda contribución se hará como un aporte original de la persona usuaria y será realizada con una licencia Creative Commons Atribución- Compartir Igual 4.0.
- A partir de su participación en proyectos de creación de contenidos orientados por las personas mediadoras en BibloRed.
BibloRed tiene proyectos de creación de contenidos con personas usuarias de sus bibliotecas en los que, con la guía de una persona mediadora de BibloRed, se participa en procesos de formación cuyos resultados pueden llegar a ser visualizados en el espacio de la BDB.
Algunos de estos contenidos, que son seleccionados por BibloRed, son subidos al repositorio de BibloRed y desde allí son cosechados por el agregador de contenidos de la BDB.
Derechos de autor en la Biblioteca Digital de Bogotá
La gestión de los derechos de autor en la BDB se puede clasificar en tres situaciones diferentes:
- La página web de la BDB: la página web de la BDB la conforman diferentes obras protegidas por derecho de autor que se encuentran licenciadas con una licencia Creative Commons Atribución- Compartir Igual 4.0. El diseño, la imagen gráfica, las fotos, textos y demás contenidos protegidos por derecho de autor que conforman esta página web están licenciados con una licencia Creative Commons Atribución- Compartir Igual 4.0. Sin embargo, en la página es posible acceder a contenidos que no son de titularidad de la BDB. En cada caso se definirán las condiciones de derecho de autor con las que circulan.
- La BDB tiene un agregador de contenido en el que se despliegan los metadatos de contenidos alojados en las páginas de las fuentes de información. El agregador de contenidos es un intermediario para acceder a contenidos alojados en las páginas de las fuentes de información. Las personas usuarias pueden guiarse sobre las condiciones de uso de estos contenidos con la información que se suministra respecto a cada recurso en el agregador de contenidos de la BDB. Sin embargo, la persona usuaria acepta que las condiciones que rigen el uso de los contenidos estará a disposición en las páginas web de las fuentes de información. Se recomienda revisar las condiciones de uso de los contenidos en las plataformas de alojamiento a las que redirecciona el portal web de la BDB.
En términos generales se puede identificar dos grandes grupos de fuentes de información. Por una parte están las Unidades de Información aliadas y por otra las bases de datos comerciales. Ambos grupos están ofreciendo acceso a material y contenidos a las personas usuarias de BDB, sin embargo, debido a su enfoque es frecuente que en el primer caso el contenido tenga condiciones de uso más amplias, mientras que las segundas tengan restricciones vinculadas a la vocación comercial de los socios. Con fundamento en esto, es importante que las personas usuarias analicen el alcance de las autorizaciones de derecho de autor caso a caso y establezcan con responsabilidad la forma en que harán uso de los contenidos a los que acceden.
Aviso de responsabilidad
En su mayoría la información y contenido que se encuentra en la plataforma de la BDB es suministrada por terceros (fuentes de información o personas usuarias), por tanto esta información y el acceso a los contenidos se ofrece en la plataforma “tal y como se encuentra”. La BDB actúa de buena fe, no responde por la disponibilidad de los contenidos que estén alojados en las plataformas de las fuentes de información, no sabe de la veracidad del contenido o los metadatos. Tampoco corresponde a la BDB garantizar que quien aparece como titular en un recurso en verdad lo sea.
El agregador de contenidos de la BDB actúa como intermediario dando acceso a través de su plataforma a los metadatos de contenidos relacionados con diversas temáticas y en distintos formatos que se encuentran alojados en los sitios web de las fuentes de información y que son suministrados por éstas.
El acceso a los contenidos por parte de las personas usuarias se hará a través de los sitios web de las fuentes de información de la BDB y por tanto le aplican las condiciones y los Términos y Condiciones de Uso de esas plataformas. Son ellas las responsables del acceso final y de que estos contenidos se encuentren ajustados a la normativa legal colombiana vigente.
Las personas usuarias acceden a los contenidos ofrecidos a través del agregador de contenidos que los lleva directamente a las plataformas de las fuentes de información y los utilizarán en las condiciones que allí se ofrecen, lo harán bajo su propio riesgo. La personas usuarias deben evaluar bajo sus propias habilidades, juicio y cuidado la confianza y uso del contenido.
Licencias Creative Commons
Existen 6 tipos de licencias que fijan para su utilización condiciones para analizar y escoger la mejor opción. Tenga en cuenta que no es posible crear nuevas licencias adicionales. El uso de una licencia Creative Commons siempre supondrá el reconocimiento a la persona autora, según la licencia seleccionada hay una limitación frente a derechos de autor que serán expresados explícitamente en dicha licencia.
Cuatro condiciones:
Seis licencias:
Atribución: Esta licencia permite a otros distribuir, mezclar, ajustar y construir a partir de su obra, incluso con fines comerciales, siempre que le sea reconocida la autoría de la creación original. Esta es la licencia más servicial de las ofrecidas. Recomendada para una máxima difusión y utilización de los materiales sujetos a la licencia.
Atribución – Sin Derivar: Esta licencia permite la redistribución, comercial o no comercial, siempre y cuando la obra circule íntegra y sin cambios, dándote crédito.
Atribución – No comercial – Sin Derivar: Esta licencia es la más restrictiva de las seis licencias principales, sólo permite que otros puedan descargar las obras y compartirlas con otras personas, siempre que se reconozca su autoría, pero no se pueden cambiar de ninguna manera ni se pueden utilizar comercialmente.
Atribución – No comercial: Esta licencia permite a otros distribuir, remezclar, retocar, y crear a partir de tu obra de manera no comercial y, a pesar de que sus nuevas obras deben siempre mencionarte y mantenerse sin fines comerciales, no están obligados a licenciar sus obras derivadas bajo las mismas condiciones.
Atribución – No comercial – Compartir igual: Esta licencia permite a otros distribuir, remezclar, retocar, y crear a partir de tu obra de modo no comercial, siempre y cuando te den crédito y licencien sus nuevas creaciones bajo las mismas condiciones.
Atribución – Compartir igual: Esta licencia permite a otros remezclar, retocar, y crear a partir de tu obra, incluso con fines comerciales, siempre y cuando te den crédito y licencias sus nuevas creaciones bajo las mismas condiciones. Esta licencia suele ser comparada con las licencias “copyleft” de software libre y de código abierto. Todas las nuevas obras basadas en la tuya portarán la misma licencia, así que cualesquiera obras derivadas permitirán también uso comercial. Esa es la licencia que usa Wikipedia, y se recomienda para materiales que se beneficiarían de incorporar contenido de Wikipedia y/o proyectos con licencias similares.
Tecnología y Estándares
Tecnologías que utilizamos
La infraestructura tecnológica que usa la Biblioteca Digital de Bogotá está basada en herramientas de software libre, pensando en las posibilidades de adecuación de las herramientas y la escalabilidad del proyecto. Con respecto al uso de tecnologías libres, se tienen en cuenta las siguientes consideraciones:
- Experiencia de usuario: un esquema tecnológico flexible para implementar las necesidades especificadas en la arquitectura de información propuesta.
- Integración futura: una plataforma abierta, fácil de entender para cualquier desarrollador en el futuro, sin restricciones por licencias y construida con estándares.
- Modularidad: un esquema altamente desacoplado que permita la extensión a través de módulos y con diferencias claras entre sus capas.
- Disponibilidad: implementación sobre una plataforma como servicios (Platform as a Service - Paas). Con entornos de desarrollo claramente separados.
Herramientas tecnológicas
- Lenguajes de programación:
- HTML 5 (HyperText Markup Language, versión 5) lenguaje de marcado básico de World Wide Web, su desarrollo se encuentra regulado por el Consorcio W3C.
- CSS (Cascading Style Sheets) lenguaje de diseño gráfico para la presentación en documentos estructurados en lenguajes de marcado web, interfaces gráficas de usuario y aplicaciones web.
- Vue.JS: entorno de trabajo en JavaScript para la creación de interfaces de usuario y aplicaciones de páginas únicas (Single-page application).
- SilverStripe: sistema de gestión de contenidos (Content Management System - CMS) de código abierto caracterizado por su robustez y amplia documentación. Está orientado a la escalabilidad y el crecimiento. Permite ediciones con flujos de aprobación claros, interfaz gráfica de usuario intuitiva y despliegues ordenados del entorno de desarrollo.
- Elastic Search: es un motor de búsqueda de código abierto (bajo las condiciones de licencia Apache). Está desarrollado en Java y cuenta con buena velocidad de respuesta. La búsqueda es distribuido y escalable.
El sistema
El sistema desarrollado para la Biblioteca Digital de Bogotá contiene cinco componentes o capas:
- Aplicación web, interfaz de usuario: consiste en el punto de interacción más directo con los usuarios del sistema. Está desarrollado sobre un framework de Python llamado Django, su código de interfaz de usuario está desarrollado en HTML5 y CSS3. Su framework en JavaScript Vue.js.
- Aplicación web, Backend: su Backend también está soportado por Django, el cual soportará las principales tareas de gestión del sistema: gestión de usuarios y autenticación, gestión del catálogo indexado, gestión de colecciones, recuperación de información de acuerdo a parámetros de clasificación.
- Motor de búsqueda: el sistema integra Elastic Search como motor de búsqueda para el catálogo de recursos. El catálogo se compone de los metadatos que proporcionan directamente las fuentes de información integradas a la Biblioteca Digital de Bogotá.
- Base de datos: la base de datos que utilizamos es PostgreSQL en la que se albergarán únicamente los datos relacionados con los recursos digitales de las fuentes de información asociadas a la Biblioteca Digital de Bogotá. El sistema funciona como un integrador de contenidos, esto quiere decir que no se almacenan los contenidos o recursos digitales digitales que se obtienen de las distintas fuentes de información a los que las personas pueden acceder, pero sí objetos que contienen metadatos de estos recursos digitales de las fuentes de información.
- API de integración: el Backend de la API de integración REST (Representational Satate Transfer) como protocolo de intercambio y manipulación de datos en servicios de internet, también está soportado por Django. Esta API permite la consulta de información y la contribución de información de terceros que sigan el esquema de metadatos de la Biblioteca Digital de Bogotá.
Por último, la Biblioteca Digital de Bogotá utiliza una Infraestructura en la nube. Una herramienta pensada en plataforma como servicios (Plataform as a Service - Paas) de computación en la nube basada en Heroku, que soporta distintos lenguajes de programación.
Descripción de contenidos (Medatados)
La Biblioteca Digital de Bogotá utiliza el modelo de datos Dublin Core, un estándar interoperable de metadatos que permite describir recursos y recuperarlos más fácilmente por medio herramientas tecnológicas de recuperación de información Este esquema de metadatos está cubierto por las normas IETF RFC 5013, ISO 15836 del año 2009, y la norma NISO Z39.85-2012.
El esquema básico de Dublin Core cuenta con 15 elementos, para el desarrollo de la Biblioteca Digital de Bogotá se extendieron a 18 campos, que se especifican a continuación:
Tabla: esquema de metadatos Dublin Core extendido, usado por la Biblioteca Digital de Bogotá
| Element | Descripción Campos Dublin Core |
|---|---|
| contributor | Persona (s) u organización (es) además de las especificadas en el elemento CREATOR que han hecho importantes contribuciones al recurso pero cuya contribución es secundaria a las personas o entidades especificadas en el elemento CREATOR (ejemplo: editores, transcriptores, ilustradores y convocantes). |
| coverage | El alcance espacial y/o temporal a las que hace referencia el contenido del recurso. |
| creator | La persona (s) u organización (es) responsable (s) intelectual del recurso. Por ejemplo, los autores de documentos escritos, artistas, fotógrafos o ilustradores en el caso de recursos visuales. |
| date | La fecha en que el recurso se puso a disposición en su forma actual. La mejor práctica recomendada es un número de 8 dígitos en el formulario YYYYMMDD según lo definido por ANSI X3.30-1985. Muchos otros esquemas son posibles, pero si se usan, deben Identificarse de manera inequívoca. |
| description | Descripción textual del contenido del recurso, incluyendo resúmenes en el caso de objetos o contenido de tipo documento. Puede contener un enlace a tal descripción en lugar de la descripción en sí. |
| format | La representación de datos del recurso, como text / html, ASCII, archivo Postscript, aplicación ejecutable o imagen JPEG. La intención de especificar este elemento es proporcionar información necesaria para permitir que las personas o las máquinas tomen decisiones de usabilidad. |
| identifier | Cadena o número utilizado para identificar de forma exclusiva el recurso. Los ejemplos de recursos en red incluyen URL y URN. Otros identificadores globales únicos, como ISBN u otros nombres formales también serían candidatos para este elemento. |
| language | Lenguaje del contenido intelectual del recurso. El contenido de este campo debe coincidir con el Z39.53 tres códigos de caracteres para los idiomas escritos. Un estándar de código de idioma de tres caracteres es ISO 639-2 . |
| publisher | Entidad responsable de hacer disponible el recurso. Su forma actual, como un editor, un departamento universitario o una entidad corporativa. La intención de especificar este campo es Identificar la entidad que proporciona acceso al recurso. |
| Relation | Permite enlazar los recursos relacionados y las descripciones de los recursos |
| rights | El contenido de este elemento pretende ser un enlace (una URL u otro URI según corresponda) a un aviso de gestión de derechos o tal vez un servidor con información dinámica. La intención de especificar esto es permitir a los proveedores un medio para asociar términos y condiciones o declaraciones de derechos de autor con un recurso o colección de recursos. Los usuarios no deberían hacer suposiciones si tal campo está vacío o no está presente. |
| source | El trabajo, ya sea impreso o electrónico, del cual este recurso se deriva, si procede. Por ejemplo, una codificación html de un soneto de Shakespeare podría identificar la versión en papel del Soneto del cual se transcribió la versión electrónica. |
| subject | Palabras clave o frases que describen el tema o contenido del recurso. Este elemento podría incluir sistemas de clasificación (por ejemplo, Library of Congress, números de clasificación o números decimales de Dewey) o vocabularios controlados. Se recomienda elegir las palabras más importantes y únicas para las palabras clave, Cuando se incluyan términos de varios vocabularios se utiliza cada elemento por separado. |
| title | El nombre dado al recurso por el CREADOR o EDITOR. |
| type | La categoría del contenido del recurso, como página de inicio, novela, poema, documento de trabajo, informe técnico, ensayo, diccionario. Se espera que el tipo de recurso se elija de una lista enumerada de tipos. Un conjunto preliminar de estos tipos se puede encontrar en la siguiente URL:
Http://www.roads.lut.ac.uk/Metadata/DC-ObjectTypes.html Colección, Conjunto de datos, Evento, Imagen, InteractiveResource, MovingImage, Objeto físico, Servicio, Software, Sonido, StillImage, Texto. |
NOTA: los elementos Audience, Provenance y RightsHolder los cuales se presentan a continuación, no hacen parte de los 15 elementos del "Simple Dublin Core". Se usa Audience, Provenance y RightsHolder únicamente con "Qualified Dublin Core".
| Element | Descripción Qualified Dublin Core |
|---|---|
| Audience | Una clase de entidad para la cual el recurso es útil. La audiencia puede ser determinada por el creador o el editor o por un tercero. |
| Provenance | Declaración de cualquier cambio en la propiedad y custodia del recurso desde su creación, que sea significativo para su autenticidad, integridad e interpretación.
Ejemplos: Provenance="This copy once owned by Benjamin Spock." Provenance="Estate of Hunter Thompson." Provenance="Stolen in 1999; recovered by the Museum in 2003." |
| RightsHolder | Persona u organización que posee o administra los derechos sobre el recurso. La mejor práctica recomendada es utilizar el URI o el nombre del titular de los derechos para indicar la entidad. |
Equivalencias
Teniendo como referencia el esquema de metadatos Dublin Core se establecieron una serie de normas en las que se busca adecuar los esquemas de metadatos que se encuentran en las distintas fuentes de información que se suman al proyecto de Biblioteca Digital de Bogotá. Para la fase 1, se establecieron equivalencias para la captura de datos en los siguientes formatos:
- Machine Readable Cataloging (MARC 21)
- Documentos tipo CSV (comma-separated values)
Las especificaciones y requerimientos para elaborar las equivalencias se hacen a partir de los campos disponibles en las fuentes de información y en la distribución de campos asignados para el esquema de Dublin Core extenso que maneja la Biblioteca Digital de Bogotá.
Cosechamiento
La Biblioteca Digital de Bogotá, como un canal de acceso directo a información valorada y de calidad que tiene como uno de sus propósitos conectar a la ciudadanía con el conocimiento, oportunidades de aprendizaje y con otros ciudadanos. Por esto la Biblioteca Digital de Bogotá permite realizar búsquedas unificadas de distintas fuentes de información, como son bases de datos, entidades gubernamentales, organizaciones de la sociedad civil y contenidos propios de la Red Distrital de Bibliotecas Públicas de Bogotá - BibloRed.
Su enfoque se centra en la posibilidad de brindar acceso a los contenidos digitales sin restricciones por derechos de autor, así como a los contenidos digitales a los que BibloRed suscribe entre sus colecciones con el fin de que la ciudadanía pueda consultar, cumpliendo con su propósito de fomentar el acceso con equidad a la lectura, garantizando el derecho al conocimiento, a la información, al arte, al bienestar y a la recreación de todos los sectores socioculturales; impulsando el estudio y el enriquecimiento del patrimonio cultural de Bogotá, orientado al desarrollo educativo, formativo, social y cultural de la ciudad, la ciudadanía y los ciudadanos.
Por lo anterior la selección y cosechamiento de la Biblioteca Digital de Bogotá, se alinea con las políticas de desarrollo de Colecciones de BibloRed y busca establecer criterios de selección, de contenidos digitales producidos por aquellas instituciones que posibiliten una colección estructurada, cuyos temas sean de interés patrimonial o de información de interés para la ciudad, la ciudadanía y los ciudadanos, que cuente con los medios tecnológicos que permitan la interoperabilidad entre sistemas y las condiciones legales para su cosechamiento y difusión pública a través de la plataforma dispuesta por biblored para brindar acceso a la información.
Interoperabilidad
La interoperabilidad entre los distintos sistemas que utilicen terceras partes y que, además, puedan convertirse en Aliados para la Biblioteca Digital de Bogotá, es la interoperabilidad entre los sistemas de información que pueden ser de carácter científico o académico, los repositorios instituciones, sistemas de publicación monográficos y de publicaciones seriadas, así como otras bibliotecas digitales y virtuales.
Sobre la interoperabilidad, identificamos que es “La capacidad de un sistema de información para comunicarse y compartir datos, información, documentos y objetos digitales de forma efectiva, con uno o varios sistemas de información (siendo generalmente estos sistemas completamente heterogéneos, distribuidos y geográficamente distantes), mediante una interconexión libre, automática y transparente, sin dejar de utilizar en ningún momento la interfaz del sistema propio” los que permitiría una articulación entre uno o varios actores que cuenten con sistemas de información capaces de gestionar colecciones organizadas y disponibles en línea para recibir y comunicar datos, posibilitando la creación de nuevos productos y servicios en línea.
Con el fin de garantizar la interoperabilidad entre los sistemas de información de las entidades que puedan contribuir al proyecto de Biblioteca Digital de Bogotá, se destacan tres componentes que se deben garantizar bajo unos mínimos, teniendo en cuenta que la estandarización del uso de esquemas de metadatos y las forma de registrar los datos de descripción de las colecciones puede variar según los criterios y políticas de cada institución.
- Estructura de metadatos: la Biblioteca Digital de Bogotá se acoge a un esquema de metadatos Dublin Core extendido, en el que se usan los 15 campos básicos más tres campos adicionales (el esquema presentado anteriormente), por lo que la estructura se podría acoplar al estándar básico de Dublin Core y las instituciones que quieran integrarse a las colecciones de la Biblioteca Digital de Bogotá podría presentar las variantes de este esquema de datos, si aplica, para establecer las equivalencias correspondientes entre los sistemas de información. La identificación y definición clara de la composición sintáctica de los metadatos que utilizan cada instituciones es fundamental para la gestión de los campos utilizados, evitando la pérdida total o parcial de los datos cosechados por la Biblioteca Digital de Bogotá en su sistema, garantizando así una descripción adecuada y mayores garantías para la recuperación de contenidos a través de esta plataforma. Es importante destacar que existe mayor posibilidad de integración e interoperabilidad entre los sistemas, en tanto las instituciones aliadas al proyecto de Biblioteca Digital de Bogotá utilicen formatos y modelos estandarizados de codificación y estructuración de información y metadatos. Además de Dublin Core, la Biblioteca Digital de Bogotá también ha incluido sistemas de información que funcionan con estándares como el formato MARC 21.
- Forma y valores de los contenidos: un segundo aspecto a considerar para la interoperabilidad con la Biblioteca Digital de Bogotá se basa en la capacidad de los sistemas de información de posibles entidades aliadas para intercambiar información basándose en un esquema común entre los término que están contenidos en los metadatos, que asegure la consistencia, representación y recuperación de los contenidos. El registro de los datos y las posibilidades de acción de los sistemas para interpretarlos y usarlos implica una estructuración de contenidos clara en las colecciones de los repositorio, bibliotecas digitales y virtuales u otros sistemas de información, y estos podrían ser: listas de encabezamiento de materias, taxonomías, tesauros, ontologías, entre otros. Recomendamos el uso de guías que orienten en la estructuración de los contenidos, utilizados por el Ministerio de Educación y Colciencias, como El Manual de Metadatos e Interoperabilidad del Sistema Nacional de Acceso Abierto al Conocimiento – SNAAC, u otros manuales que hagan referencia a documentación internacional sobre este aspecto.
- Protocolos para compartir metadatos: la Biblioteca Digital de Bogotá busca utilizar modelos lógicos comunes entre distintos sistemas de información para comunicarse e interactuar. Actualmente su principal modelo de interoperabilidad se basa en Open Archive Initiative-Protocol for Metadata Harvesting (OAI-PMH), protocolo centrado en la transmisión de metadatos en soporte electrónico, el cual se codifica en estándares de metadatos como Dublin Core y protocolos de transferencia de hipertexto para la web, como HTTP.
Las entidades que busquen apoyar a la Biblioteca Digital de Bogotá podrán suministrar los datos de acceso a un sistema de tipo integrador, recolectores o agregador que cumpla con los mínimos requisitos descritos previamente. Adicionalmente deberá proveer a la Biblioteca Digital de Bogotá la procedencia de los contenidos originales, siguiendo las indicaciones del título relacionado con los aspectos legales en este documento.
Selección de fuentes de información (Flujos de trabajo)
La selección de fuentes de información está determinada por los temas de interés de la Biblioteca Digital de Bogotá. Se identifican preferiblemente instituciones públicas, organizaciones no gubernamentales y comunidades de personas que produzcan información relacionada con la ciudad de Bogotá. Esta información puede ser de carácter cultural, científico, educativo o recreativo que sea de interés para los públicos de la Biblioteca Digital de Bogotá.
1. Identificar las instituciones u organizaciones que puedan proveer información de interés para la Biblioteca Digital de Bogotá.
2. Determinar la relevancia de sus colecciones con respecto a los intereses de la Biblioteca Digital de Bogotá.
3. Establecer un contacto inicial presentando el proyecto, los alcances y la propuesta de integración al sistema integrador que compone la Biblioteca Digital de Bogotá.
4. Evaluar los aspectos de colecciones, organización de información, infraestructura tecnológica y legales para realizar el cosechamiento de información. Esto incluye definir el modelo de datos y sus equivalencias, en caso de que no se ajuste a los modelos definidos por la Biblioteca Digital de Bogotá.
5. Priorizar las instituciones que cuentan con mejores condiciones técnicas de interoperabilidad con la Biblioteca Digital de Bogotá, de aquellas que tengan algunas limitaciones de tipo tecnológico o legal que no permitan cosechar contenidos a la Biblioteca Digital de Bogotá.
6. Establecer una alianza con la entidad.
7. Realizar el cosechamiento de datos.
8. Evaluar los resultados.
Formatos de archivos y preservación digital
Siguiendo las recomendaciones UNESCO en su “Carta para la preservación del patrimonio documental” elaborada en 2013, documento en el que se incorpora el concepto de preservación digital, a partir de las preocupaciones de la comunidad global por los retos que plantean las tecnologías frente a la gestión y preservación de los documentos digitales, y las dificultades para salvaguardar la memoria digital reciente a una inminente desaparición, la Biblioteca Digital de Bogotá busca incentivar, en las instituciones aliadas a este proyecto, el uso y buenas prácticas frente a la administración de recursos digitales para garantizar su acceso y uso a lo largo del tiempo. Particularmente en las colecciones generadas desde la Red Distrital de Bibliotecas Públicas de Bogotá - BibloRed.
El interés por preservar la producción documental digital se extiende a los planteamientos de los Objetivos de Desarrollo Sostenible, como un medio a través se puede garantizar el fortalecimiento del estado de derecho y la promoción de los derechos humanos, a través del acceso significativo a la información, garantizando la preservación, acceso y disponibilidad de la información registrada en medios digitales sin contar con limitaciones a partir de los cambios tecnológicos que puedan surgir en años posteriores.
"Las acciones de preservación digital están dirigidas a asegurar la permanencia y el acceso de la información de forma comprensible para una comunidad designada, a partir de la aplicación de estrategias técnicas de preservación que aseguren la perdurabilidad, accesibilidad y usabilidad de información auténtica, fiable e integra a largo plazo".
En este sentido el alcance de la preservación digital a largo plazo, según UNESCO, se refiere a los recursos de carácter cultural, educativo, científico o administrativo, así com oa la información técnica, jurídica, médica y de otras clases, que se generan en formato digital o se convierten a este a partir del material analógico pre existente. Puede ser cualquier tipo de objeto digital. Para este propósito se sugiere tener un marco de referencia sobre los formatos y tipos de contenido a preservar en las fuentes que alimentan los contenidos de la Biblioteca Digital de Bogotá.
Tipos de contenidos y formatos
Los tipos de contenidos se presentan en una variedad de formatos de archivos digitales, los cuales se componen como paquetes de información almacenados en archivos de datos. Existe variedad de formatos para distintos tipos de contenidos, entre ellos textos, audios, audiovisual e imagen. A continuación se presenta una selección de formatos sugeridos para el almacenamiento y disposición de contenidos según el tipo de contenidos que se pueda recuperar desde la Biblioteca Digital de Bogotá:
Formatos de texto
| Formatos de Texto |
|---|
| Documento de texto de ofimática: los documentos de texto de ofimática son los formatos más comunes para la creación de archivos de texto. Con el fin de garantizar la preservación de éstos documentos, y siguiendo sus principios orientadores, la Biblioteca Digital de Bogotá recomienda el uso de achivos de texto abierto (Open Document Text) y su extensión de formato de archivo se representa como .odt en privilegio a archivos de texto ofimáticos como el de Microsoft Word, con extensión .docx. |
| Documento de Publicación electrónica (EPUB): formato de código abierto diseñado para su funcionamiento y ajuste en dispositivos electrónicos que permitan la lectura de texto. Desde 2013 es un formato estándar y su extensión es .epub. |
| Formato de Documento Portable (PDF): es un formato de almacenamiento para textos digitales, popular para su difusión en la web. Este tipo de documentos se caracterizan por contar en su composición con imágenes vectorial, mapas de bits y texto. Su extensión es .pdf. |
| Lenguaje de Marcas de Hipertexto (HTML): es un tipo de texto que incluye un lenguaje de etiquetamiento el cual sirve para la creación de páginas web. Es un estándar creado por la World Wide Web Consortium (W3C) y está relacionado con la estandarización de la mayoría de las tecnologías y formatos utilizados en la web. |
| Archivos de texto plano (ISO/IEC 8859-1): son documentos que decodifican el alfabeto latino, incluyendo los caracteres diacríticos y otros elementos necesarios para representar la escritura de lenguas como el castellano. |
Formatos de imagen
| Formatos de Imagen |
|---|
| Joint Photographic Experts Group (JPEG / JPG): es un método de compresión de imágenes y además un formato de archivo, utilizado por las cámaras fotográficas digitales y otros dispositivos de captura de imagen. También es común su uso en la web y su extensión de formato de archivo se representa como
.jpeg, .jpg, .jpe, .jfif, .jfi, .jif. |
| Portable Network Graphics (PNG): es un formato de compresión de imagen sin pérdida para mapa de bits. Cuenta con especificaciones para la transmisión de archivos a través de Internet. Su extensión de archivo es .png. |
| Graphics Interchange Format (GIF): es un formato gráfico utilizado ampliamente en la web para imágenes y animaciones. Es un formato sin pérdida de calidad. Su extensión de archivo es el .gif. |
| Tagged Image File Format (TIFF): es un formato de archivo de imagen, con distintos niveles de compresión, por lo que es utilizado en la industria gráfica y en la fotografía. Su extensión es .tiff , .tif |
| OpenEXR: es un formato de imagen desarrollado con estándares abiertos, y de software libre. Es soportado por distintos formatos y su extensión es .exr |
| RAW: es un formato de archivo de imagen que contiene la totalidad de los datos de captura de la imagen, capturados por una cámara, fotográfica o de otro tipo. Su extensión depende del tipo de dispositivo que realiza la captura, encontrando variaciones como .raf (Fuji); crw .cr2 (Canon); .drf (Kodak); .erf (Epson) entre otras. |
Formato de audio
| Formatos de Audio |
|---|
| Advanced Audio Coding (AAC): es un formato de audio de compresión con pérdida su uso está enmarcado en el estándar ISO/IEC 13818-7. Este formato se aplica para internet, conexiones inalámbricas y radiodifusión digital. Su extensión de archivo es .m4a, .m4b, .m4p, .m4v, .m4r, .3gp, .mp4, .aac |
| MP3 MP3Pro: es un formato de audio de compresión con pérdida comúnmente utilizado para reproductores de audio portables y de ordenador. Forma parte del estándar Moving Picture Expert Group 2 (MPEG-2) el cual agrupa una serie de formatos para la reproducción de audio y vídeo bajo las normas ISO 13818. Su extensión es .mp3 |
| Vorbis: es un códec de audio de compresión con pérdida desarrollado por la Fundación Xiph.org. Está en la categoría de software libre, por lo que no está sujeto a patentes o regalías para su uso, lo que permite mayor flexibilidad en su uso e implementación. Su extensión es .ogg .oga1 |
| Windows Media Audio (WMA): es un formato de audio de compresión desarrollado por Microsoft. Es un software propietario compuestos por cuatro (4) códecs distintos WMA, WMA Pro, WMA Lossless y WMA Voice. |
| Free Lossless Audio Codec (FLAC): es un formato de audio digital de compresión sin pérdida. Es un formato abierto, enmarcado en el software libre. Su extensión es .flac |
| WAV: es un formato de audio sin compresión, propietario, desarrollado por Microsoft e IBM. Admite archivos de audio mono y estéreo. Por sus características, no es frecuente encontrar su uso en medios digitales en línea. Su extensión es .wav. |
Formato vídeo
| Formatos de vídeo |
|---|
| Advanced Streaming Format (ASF): es un formato tipo contenedor digital, desarrollado por Microsoft, enfocado en la transmisión en directo o streaming. Este tipo de archivos puede ser codificado por cualquier otro formato de audio y vídeo. Su extensión es .asf .wma .wmv |
| Audio Video Interleave (AVI): es un formato contenedor de archivos de audio y vídeo, desarrollado por Microsoft, que permite almacenar simultáneamente flujos de datos de vídeo y varios flujos de audio. Su extensión es .avi |
| MPEG-4: es un formato contenedor de archivos audiovisuales. Este formato está cubierto bajo el estándar ISO/IEC 13818-7. Tiene múltiples formatos de extensión, entre ellos .mp4 , .m4a y .mp3. |
| Ogg Media (OGM): es un contenedor multimedia para audio y vídeo, en éste último, encontramos formatos de tipo DivX y Xvid, como una extensión al desarrollo en el formato de audio Ogg Vorbis. |
| Matroska (mkv): es un formato contenedor de software libre, por lo cual usa estándares abiertos, que puede contener múltiples formatos de archivo como audios, vídeos e imágenes dentro de un solo archivo. Se desarrolló con el propósito de ser un formato universal para el almacenamiento de contenidos audiovisuales y multimedia. Su extensión de archivo es .mkv, .mka, .mks, .mk3d. |
| 3GP: es un contenedor de archivos de audio y vídeo, desarrollado para teléfonos móviles, que utiliza de manera simplificada la norma ISO 14496-1 Media Format. |





